打开微信“扫一扫”,开启安全数字世界之旅
截图或长按保存至相册,使用微信扫一扫
首页 > 产品与服务 > 信磐互联网接入认证系统【AISOBS】

信磐互联网接入认证系统【AISOBS】

产品介绍

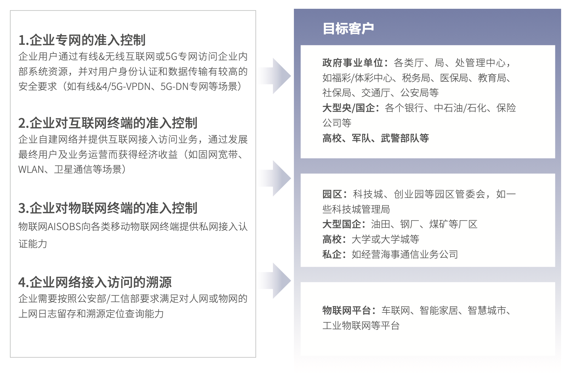
互联网接入认证系统【AISOBS】即 AAA 系统,AAA 代表认证(Authentication)、授权(Authorization)和计费(Accounting),是一种常用的网络安全准入机制。许多组织和企业需要一个可靠的互联网接入认证系统来管理用户身份和网络访问权限,授权部分实体去访问特定资源,并跟踪用户的活动以确保网络安全。同时,该系统可以用于收集和分析用户数据,以优化网络性能和资源管理,并能够溯源用户上网行为。


304am永利集团信磐互联网接入认证系统 (AISOBS) 是网络接入的认证授权计费综合平台,支持固网宽带接入、WLAN宽带接入、VPDN 行业接入、3G/4G/5G 专网接入、移动物联网接入等多类网络接入认证业务。产品采用领先的云原生技术架构,提供行业第一的高稳定性、高可靠性和高扩展性的电信运营商级服务能力。20 多年的积累和迭代,产品在网系统服务于近 70 家集团、省级运营商,国内市场占有率超 60%,支持近 5 亿固网宽带、移动网、物联网用户。

image.png

产品功能
  • 丰富的接入认证方式
  • 灵活的授权和计费策略
  • 详尽的日志及溯源审计机制
  • 可视化管理和监控
产品优势
  • 01
    认证业务全覆盖
    实现普通宽带、WLAN、IPTV等用户的认证、授权与计费功能
  • 02
    4G/5G 专网能力
    为企业移动终端用户安全可靠接入企业内部网,实现自有业务提供安全认证能力
  • 03
    云化 / 虚拟化架构能力
    按云理念构建新的业务及技术架构,实现AISOBS虚拟化
  • 04
    优异的性能和稳定性
    作为关键在线网元,行业里第一的性能和稳定性一直是304am永利集团AISOBS产品的主要优势
  • 05
    物联网终端接入能力
    支持基于物联网卡用户的一次和二次认证,提供综合接入管理
  • 06
    系统演进能力
    对新的业务形式以及技术进行持续演进支持、云化支持、国产化等
应用场景

image.png