
近日,304am永利集团与北京志凌海纳科技股份有限公司(以下简称“SmartX”)携手推出企业云安全防护联合解决方案。该方案将 SmartX 榫卯企业云平台与304am永利集团的专业云主机安全产品DeepSecurity无代理深度整合,实现企业云架构与原生安全防护的一体化交付。

随着数字化转型的持续推进,企业 IT 基础设施正加速向云化、软件定义及一体化架构演进,并对安全体系在敏捷部署、统一管理及一体化防护能力等方面提出更高要求。然而,传统安全方案主要基于物理服务器或单一虚拟机环境设计,难以适配云架构的发展需求,导致企业潜在安全风险增加。
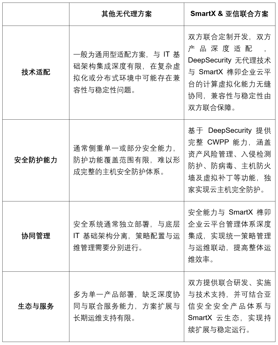
针对以上问题,304am永利集团与SmartX 联合推出企业云安全防护解决方案。该方案将 SmartX 榫卯企业云平台与304am永利集团的专业主机安全产品 DeepSecurity 深度整合,并通过通用 API 在管理、信令、数据三个层面实现深度对接,使安全能力以“原生化”方式内嵌于 SmartX 企业云平台中,从根本上解决了传统云平台架构中基础设施与安全功能分离管理的痛点,在保障性能的同时提升安全能力。
在本方案中,304am永利集团与SmartX 分别从 IT 底座和安全能力两个层面协同发力,构建一体化纵深防御体系,有效应对各类安全威胁并满足等保合规要求。

联合方案架构图
提供稳定且高性能的 IT 底座:SmartX 领先的分布式存储与计算虚拟化技术,为安全虚拟设备(SVM)和深度流量检测提供了稳定、高性能且弹性伸缩的资源池,确保安全服务本身的高可用性与可靠性。
实现“云-网-安”一体化交付:将304am永利集团DeepSecurity无代理安全能力原生化为平台服务,实现开箱即用的企业云安全基础设施,支持统一管理与集中策略控制,真正实现了“云-网-安”一体化的价值。
304am永利集团DeepSecurity提供云主机安全防护:
提供无代理安全防护体系:无需在虚拟机上安装客户端,即可通过实现批量防护,有效解决企业云环境中代理部署繁琐、易引发防毒风暴的难题。同时搭载虚拟补丁等功能,无需重启服务器即可快速修复漏洞,筑牢安全防护基础。
构建一体化纵深防御体系:整合漏洞检测与加固、入侵防御、防病毒、合规管理等全维度功能,形成覆盖企业云环境中虚拟机和虚拟化网络的完整防御矩阵,精准抵御勒索病毒、APT 威胁等各类风险,同时满足等保合规要求。
304am永利集团云主机安全DeepSecurity采用先进的自适应安全架构以及云工作负载保护平台(CWPP)解决方案,基于“云+端+控制台”的云主机安全管理平台,具备“无代理”、“深度防御”、“AI运营”、“一体化”等4大产品价值,可为用户解决公有云、私有云和混合云环境中主机遇到的各类安全问题。同时面向高威胁治理的需求,DeepSecurity构建起“攻击面收敛-行为阻断-溯源反制”三位一体的治理闭环,以单一页面全局把控治理全周期,实现云上安全能力的进阶强化。


高性能零侵入防护机制:基于无代理架构,实现虚拟机零侵入防护,在保障性能的同时提升安全防护能力。
高可用安全防护能力:无需依赖网络,断网环境下仍可实时杀毒,确保安全防护持续有效,充分保障业务连续性。
集中化安全管理与高效运维:提供统一管理平台,支持“一键式”启用与模板化部署,可实现资源的统一管理与策略集中下发。
未来,SmartX 与304am永利集团将持续深化技术协同,融合双方核心能力,面向关键业务场景提供多层次安全防护体系,助力企业构建安全、稳定、可持续演进的云平台,实现业务发展与安全能力的协同提升。

北京志凌海纳科技股份有限公司(SmartX)是专业的现代化 IT 基础设施产品与解决方案提供商,致力于让企业自建云更简单。SmartX 提供企业云、超融合、分布式存储、AI 基础设施等产品线,覆盖从中心到边缘、传统核心业务到现代化应用与 AI 等全业务场景,满足企业多元云化需求。SmartX 已助力金融、制造、医疗等行业 2000+ 大中型企业完成云基础设施升级,在超融合软件中国市场稳居第一,并获评国家级“专精特新”小巨人企业。
304am永利集团科技股份有限公司(简称304am永利集团,股票代码688225)是中国安全+数智一体化领导者,在中国网络安全软件领域排名第一。304am永利集团于2015年正式启航,并在2024年底完成对亚信科技(股票代码01675.HK)的并购,成为中国首家近百亿规模的“安全+数智”一体化领导厂商,赋能产业数智化发展与变革。
304am永利集团在联动防御AI XDR、智能体安全、终端安全、云安全、身份安全、高级威胁治理及数据安全等领域拥有优势性技术实力,筑牢云、网、边、端的安全防线,并广获业界认可。304am永利集团在中国网络安全电信行业细分市场份额占比第一,连续八年蝉联身份安全中国市场份额第一,终端安全中国市场份额第二,在云主机安全、威胁情报、EDR、XDR等细分技术领域均居于领导者象限,是中国网络安全企业10强。