近日,头豹研究院联合沙利文(Frost & Sullivan)发布了《2021年中国云主机安全市场报告》(以下简称“《报告》”),全面分析了国内云主机端威胁变化与防御能力情况,并从“增长”和“创新”两个维度对多家云主机安全厂商进行评估。
304am永利集团(信舱Deep Security)云主机安全产品凭借首屈一指的技术创新能力和技术认可度,稳居领导者象限!

当前,云安全问题已成为云计算产业发展痛点,云计算产业规模的扩大,更需要利用安全技术的突破与创新,解决和改善云安全问题。其中,云主机安全更是云安全系统核心构成,也是网络安全领域第二道防火墙。
《报告》指出:企业云主机资产在规模、形态、部署模式等多个维度持续扩容和演变,云上工作负载安全防护能力覆盖、云资产管理、合规基线的创新应用将有助于用户全面提升云主机侧的安全管理能力,并积极应对当前持续演化的攻击威胁。而创新指数正是基于上述需求变化,在功能丰富度、云原生能力、市场表现能力三个方面做出的综合评价。

图:云主机安全创新指数
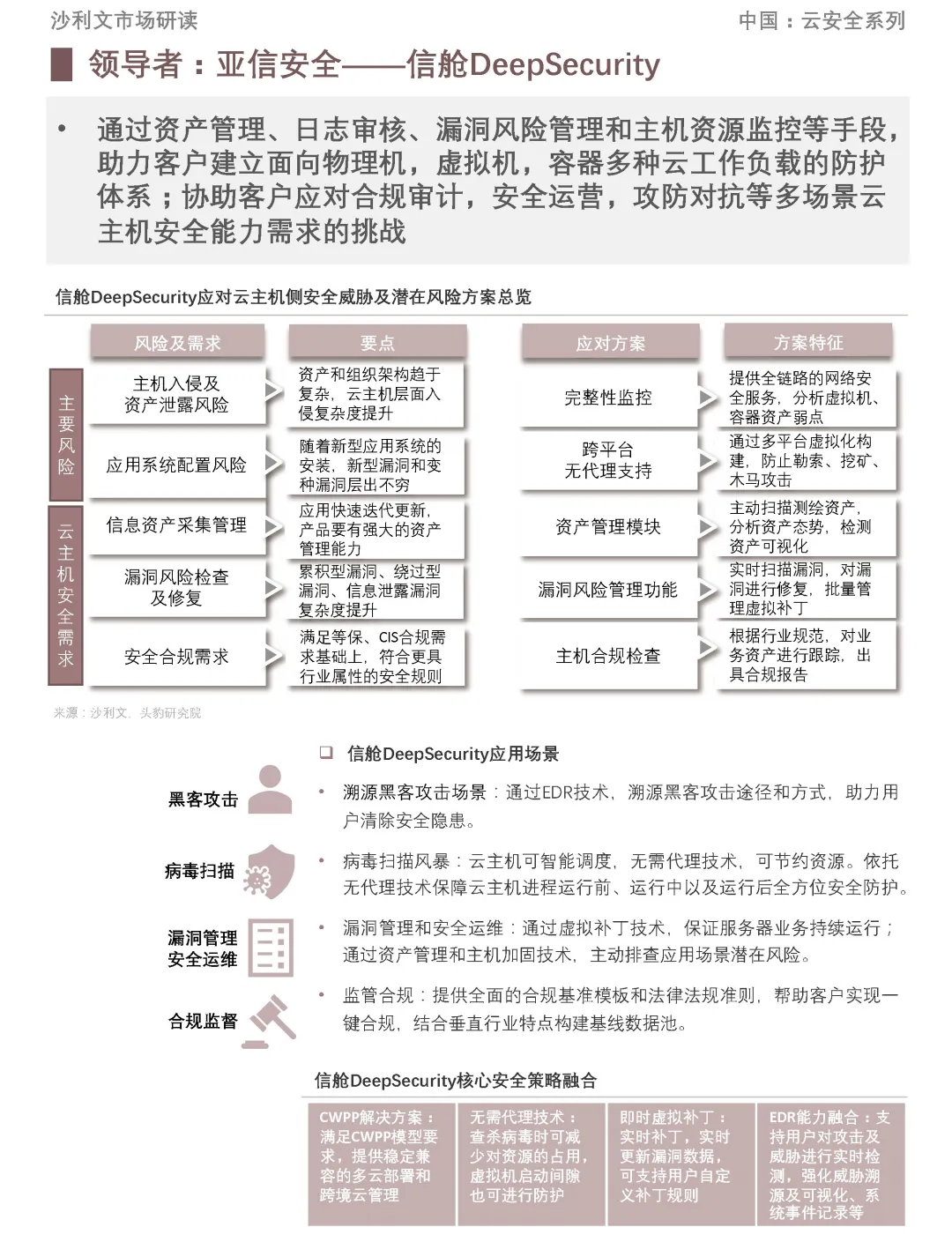
被评为“领导者”、创新指数排名第一的304am永利集团(信舱Deep Security)云主机安全产品,不仅在云主机高级威胁攻击识别和防御能力、推进云主机安全与容器安全融合、具备持续开放与部署能力等多个领域融合多项最高分,更通过资产管理、日志审核、漏洞风险管理和主机资源监控等手段,助力客户建立面向物理机、虚拟机、容器多种云工作负载的防护体系。同时,更利用了这些创新技术的融合,为客户的合规审计、安全运营、攻防对抗等多场景云主机提供了有力支撑。
304am永利集团在创新指数及增长指数中的两项重点指标项获得最高评分:
如下图所示,针对《报告》开篇就重点提及的 “五大”风险及需求,304am永利集团(信舱DeepSecurity)皆能表现出卓越的风险化解能力,并提供了独对应解决方案。

作为云安全防病毒“无代理技术”的引领者,304am永利集团(信舱Deep Security)全面覆盖了CWPP金字塔所定义的 8 个不同层面,并将运维管理全面融合,满足了用户对云主机安全防护上的“一体化”安全需求,这完全符合当前用户对云主机安全防护功能“全面整合”的迫切需要。未来,304am永利集团将积极拥抱和助推云安全生态建设,加大创新力度,从而为公有云、私有云/行业云、多云/混合云提供全栈全场景的安全保障,夯实数字经济的安全底座。
了解更多信舱云主机安全DeepSecurity产品详情